Single-sided deafness (SSD) presents a limited number of methods for management, and not all of them meet the patient’s expectations. The aim of this article is to set out the available bone-conduction treatment methods for managing single‑sided deafness in adults.
In adults, acquired single-sided deafness is estimated to affect 12 to 27 per 100,000 people in the general population [1]. Single-sided deafness (SSD) can be described as a profound sensorineural hearing loss on one side, with normal hearing in the other, though currently there is no single accepted definition, and scientific publications give different terms, symptoms, and standards.
According to Van de Heyning et al, the following criteria should be met to establish SSD in adults: 1. in the ‘weaker’ ear, the pure tone average (PTA) is ≥70 dB HL; 2. in the ‘better’ ear, the PTA is ≤30 dB HL; and 3. the interaural threshold difference is ≥40 dB HL. In contrast, Ramos Macías et al considered that the main defining factor for SSD is that the poorer ear receives no benefit when traditional acoustic amplification is applied, and the opposite ear has a PTA of 20 dB HL or better across the entire set of frequencies (0.5, 1, 2, and 4 kHz). The generally accepted principle is that one ear exhibits no effective auditory function while the performance of the other is normal [1,2].
People with SSD face a number of problems in everyday situations, there being three in particular:
- Squelch effect: sufferers cannot separate sound and noise coming from spatially separate sources.
- Summation effect: people lack the redundancy provided by two separate auditory inputs.
- Head shadow effect: people have difficulty localising sound and picking out speech, particularly in a noisy background or when multiple speakers are talking.
Based on numerous studies, bone conduction devices have been recommended for SSD patients to improve their hearing and quality of life [3,4,5]. Results have confirmed the effectiveness and safety of implants using bone conduction of sound. Audiological findings show significant improvements in hearing and speech understanding in noise. Based on questionnaires, patients themselves report that bone conduction implants significantly improve their quality and comfort of life. The main advantages of bone conduction solutions are no device in the ear, no need to wear hearing aids on both ears, and no occlusion effect. With good sound quality from direct bone conduction, patients can understand better in noise, perceive improved sound spatialisation, and hear a natural sound. The level of comfort is high, making listening in common acoustic environments very easy.
Bone conduction implants for SSD work by contralaterally routing the signal (CROS) to the normal hearing side. This means that during a diagnosis, correct functioning of the normal ear needs to be ascertained. The standard qualification criterion is that air conduction hearing threshold in the better ear is no worse than 20 dB HL.
SEE ALSO
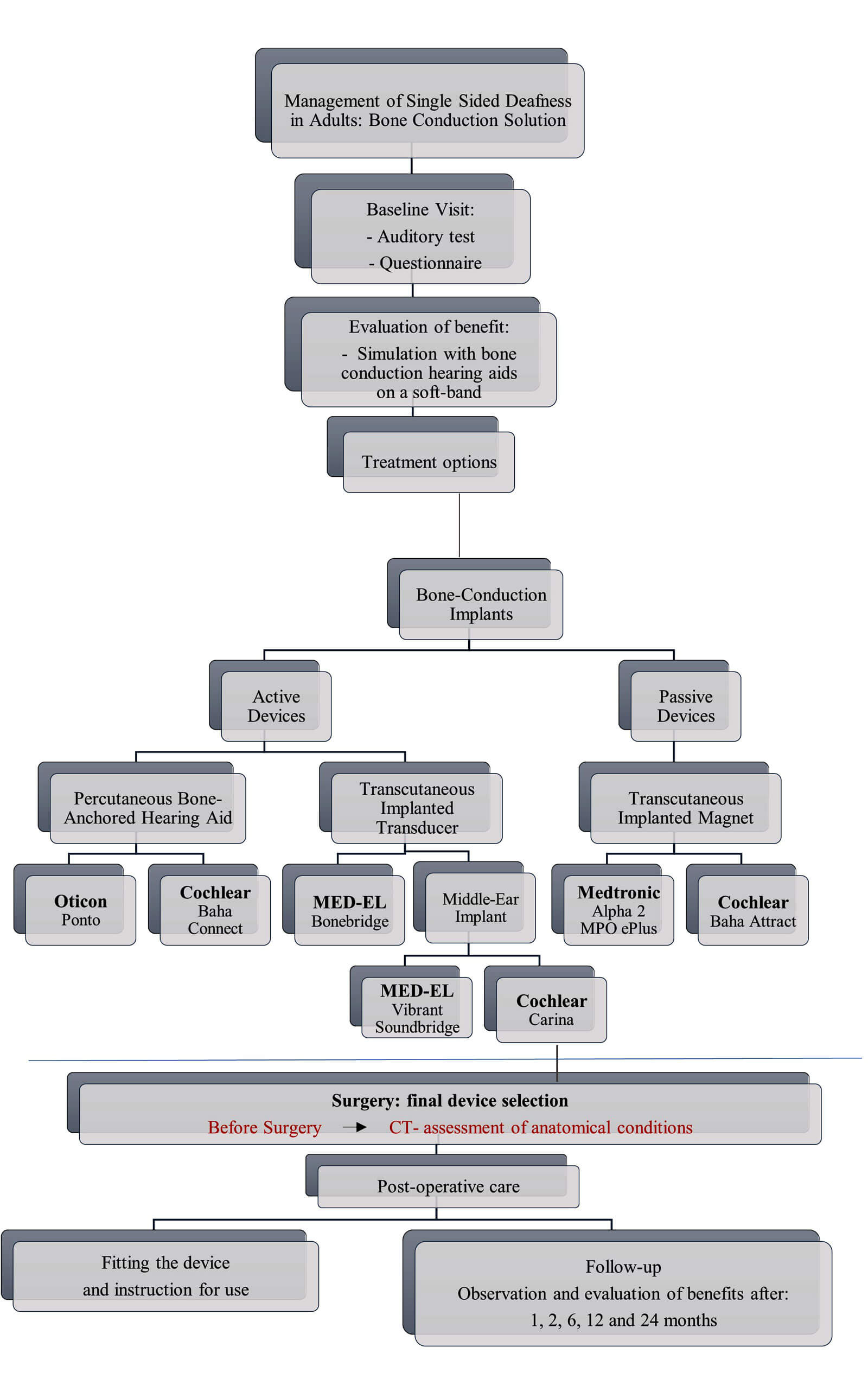
A number of implantable devices are now available to achieve bone vibro-conduction in people with unilateral deafness. These devices rely on effective and direct transmission of sound to the cochlea via vibration of the skull (bypassing the outer and middle ear). Bone conduction solutions are generally divided into passive and active implants, and are either percutaneous or transcutaneous. Figure 1 shows a flowchart leading to a suitable bone conduction implant.

Figure 1. Flowchart for selecting a bone-conducted hearing aid in single-sided deafness.
As shown in Figure 2, other candidate criteria include patient characteristics such as age, cause of hearing loss, time of onset of the deficit, and comorbidities. Additional factors are audiological profile, the attitude of the patient, and their expectations.


Figure 2. Candidate criteria for selecting a bone-conducted device for SSD.
A clinician’s first step is to assess the benefits of a bone conduction system and choose the one which will best suit the patient. During the consultation, a simulation of the performance of a bone conduction hearing aid on a soft band is done, followed by tests with and without the device. This provides an opportunity to fully evaluate hearing benefits and realistically evaluate the device. As part of the consultation, the specialist should ascertain the patient’s current hearing problems, and their needs and expectations. Overwhelmingly, however, the key factor determining the choice of device is the patient’s anatomical condition.
"Based on numerous studies, bone conduction devices have been recommended for SSD patients to improve their hearing and quality of life"
From the patient’s perspective, they should gain an understanding of all the available solutions and their limitations. They should come to appreciate how the implant looks and works, and how it differs from other possible solutions.
Currently, there are many devices available which use bone conduction of sound, and each solution has its own advantages and disadvantages. In choosing the right device, knowledge of its capabilities, limitations, and qualification criteria is crucial. Evaluating a device before surgery is important and should be a standard part of the qualification process. The choice of device will depend on the patient’s expectations, but anatomical conditions dictate the available options. For adult patients with SSD, bone conduction devices can be an effective method of rehabilitation and provide both improved hearing and comfort.
References
1. Ontario Health (Quality). Implantable Devices for Single-Sided Deafness and Conductive or Mixed Hearing Loss: A Health Technology Assessment. Ont Health Technol Assess Ser 2020;20(1):1-165.
2. Liu J, Zhou M, He X, Wang N. Single-sided deafness and unilateral auditory deprivation in children: current challenge of improving sound localization ability. J Int Med Res 2020;48(1):0300060519896912.
3. Ratuszniak A, Skarzynski PH, Gos E, Skarzynski H. Self-Rated Benefits of Auditory Performance after Bonebridge Implantation in Patients with Conductive or Mixed Hearing Loss, or Single-Sided Deafness. Life (Basel) 2022;12(2):137.
4. Hampton T, Milinis K, Whitehall E, Sharma S. Association of Bone Conduction Devices for Single-Sided Sensorineural Deafness With Quality of Life: A Systematic Review and Meta-analysis. JAMA Otolaryngol Head Neck Surg 2022;148(1):35-42.
5. Stewart CM, Clark JH, Niparko JK. Bone-anchored devices in single-sided deafness. Adv Otorhinolaryngol 2011;71:92-102.
